
🚨 CCP DATA LEAK 🚨 Source Exposes Chinese Web Server Detailing CCP Five-Year-Plans for Bioengineering, Military Technology & More
[Mamaroneck, New York] Project Veritas has acquired hundreds of documents that detail business plans for the Chinese Communist Party’s (CCP) State-Owned Enterprises related to their 14th Five-Year-Plan. A source alerted Project Veritas to an exposed web server belonging to one of China’s state sponsored enterprises. Over 400 files were able to be accessed by the public and downloaded without a password. Today, Veritas has made nearly 8 GB of CCP data leaks available on our website.


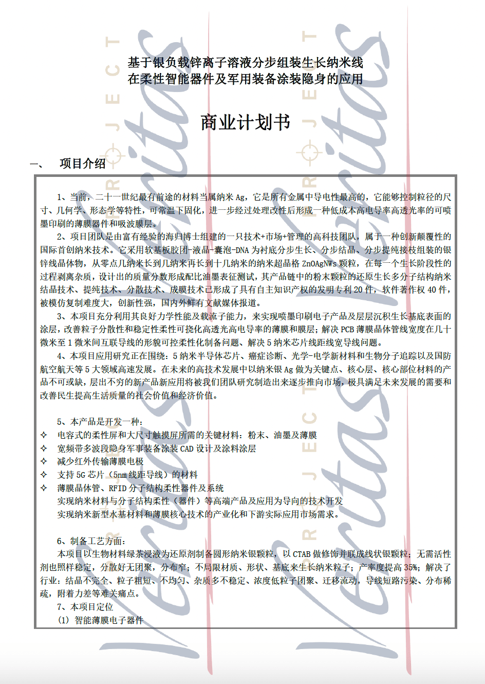
These documents detail Chinese Government projects that were approved by the CCP in October of 2020. Some of these projects focus on advanced technology, including biotechnology, nuclear technology, AI etc., some with potential military applications. They also cover high end manufacturing, including agricultural and medical equipment, as well as the development of materials and chemicals.

Based on the documents, several individuals involved in the research and development of these projects work with public universities and private companies in the United States, United Kingdom, Israel, Canada, Australia, Japan, France, and Germany through various CCP programs, including the Chinese Thousand Talents program.
This program, along with affiliated Confucius Institutes, were subject to oversight and disclosure of Chinese Communist Party members during the Trump Administration. The Biden Administration revoked this oversight in 2021 – the same year China’s current Five Year Plan was initiated.
Intelligence Agencies across the globe believe that the Chinese Government utilizes State Owned Enterprises to undermine the Free World in an attempt to become the world's only superpower.
Project Veritas is publishing information that is vital to understanding the plans and potential threats of the Chinese Communist party. We are making these documents available on our website in an effort to be fully transparent regarding the CCP’s global agenda. We look forward to collaboration with journalists across the world and subject matter experts to thoroughly reveal the implications of these business plans, and the individuals involved.
Help us dig! Share what you find: VeritasTips@ProtonMail.Com
Make a Tax-Deductible Donation to Support Veritas Journalism!
About Project Veritas
Project Veritas is a non-profit investigative news organization conducting undercover reporting. Project Veritas investigates and exposes corruption, dishonesty, self-dealing, waste, fraud, and other misconduct in both public and private institutions to achieve a more ethical and transparent society. Project Veritas is a registered 501(c)(3) organization.
